网站首页 > 工程业绩

资讯中心

NEWS CENTER

联系我们

客户至上

郑州大学建设工程质量研究检测有限公司  
地址:郑州市文化路97号郑州大学工学院内
电话:0371-63887409 
Email:hgbdj@163.com

工程业绩

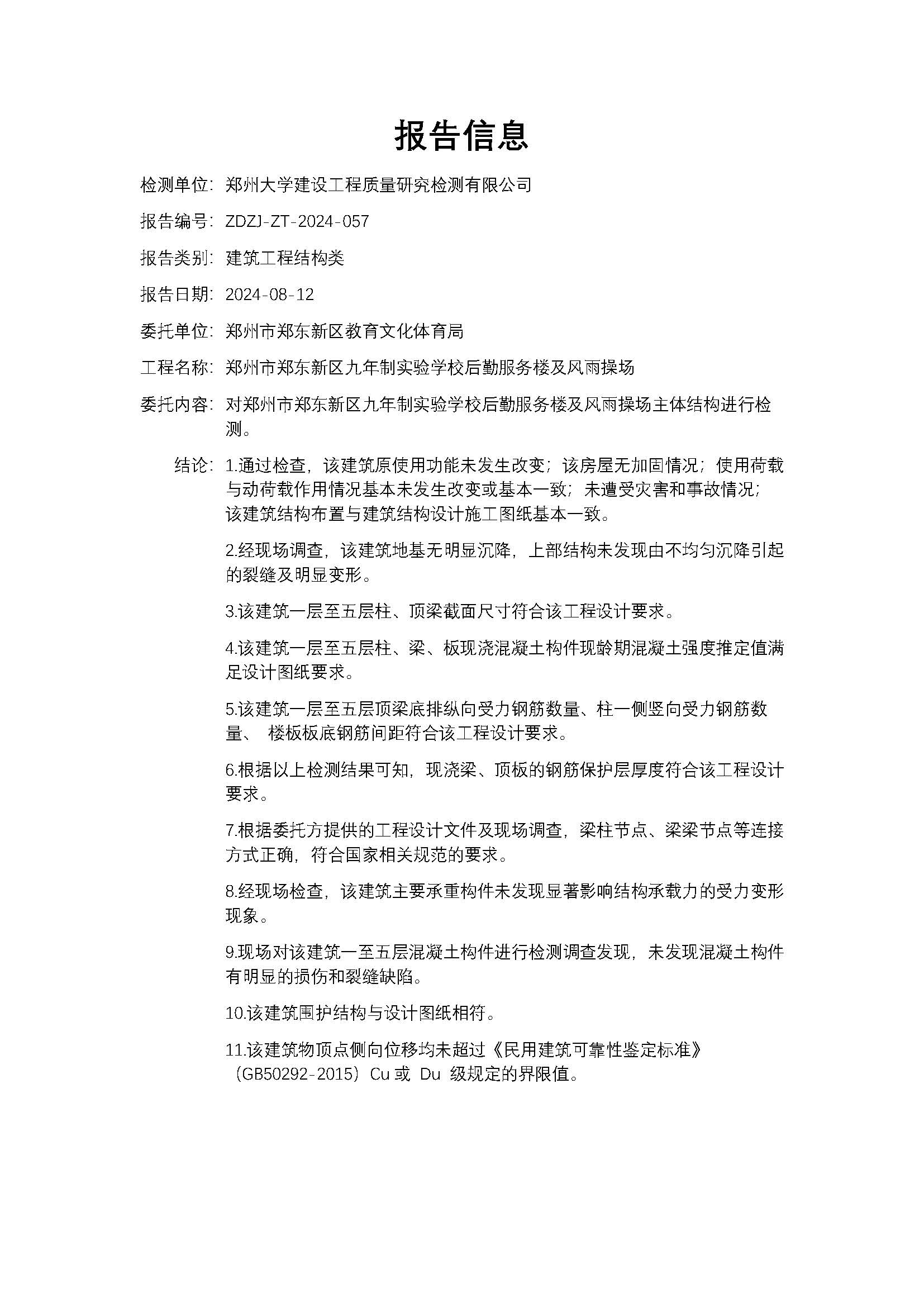
郑东新区九年制实验学校后勤服务楼及风雨操场检测报告
来源:  发布日期:2025/12/11  点击次数:195

咨询服务电话

0371-63887409

地址:郑州市金水区文化路97号郑州大学北校区院内
邮箱:hgbdj@163.com

COPYRIGHT BY 郑州大学建设工程质量研究检测有限公司 ALLRIGHT RESERVED

  豫ICP备14019213号-1